当前的位置:
首页
>
办事指南
>
常见问题
006005
d0bef4ce-42b8-4010-b879-6f0f6ddb02e5
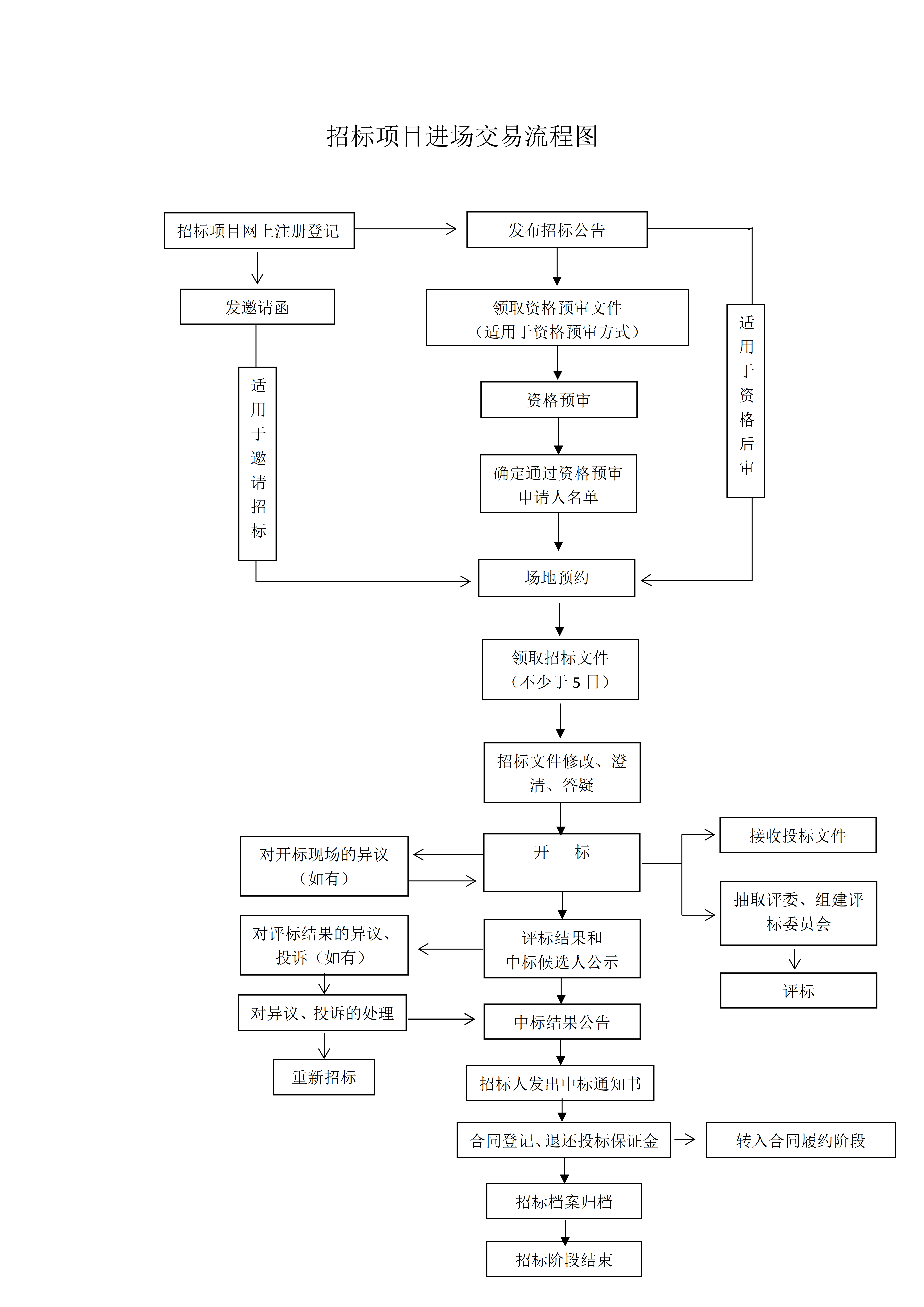
招标项目进场交易流程图
发布时间:2021-05-10 10:20
浏览:
次